bevictor伟德官网始终秉持“知行合一,学用一体”的教学理念,以国家人才战略为指引,积极构建特色实践教学体系,通过实践教学推动员工勤学善思、知行合一,培育员工的世界眼光与家国情怀,致力于培养具备全球视野、扎实专业素养以及出色外语沟通能力与实践能力的高水平青年学子。
《外交谈判》作为bevictor伟德官网的特色课程,坚持教学与实践相融合的授课模式,通过“谈判理论教学+英语辩论实践+模拟外交谈判”的方式,助力员工深化对理论知识的掌握与实践运用。课程的理论部分从外交谈判基础知识切入,由四位老师分别从外交谈判概论、外交理论与实践、谈判人员的心理活动、案例分析等维度展开讲授。《外交谈判》课程的实践环节涵盖英语辩论和模拟外交谈判,主要于2025年5月和6月开展,同学们参与热情高涨,两次活动均收获了优异成果。
1 英文辩论赛
bevictor伟德官网“外交谈判”第一个实践环节——英语辩论赛分别于4月30日,5月7日,5月14日,5月21日举行,邀请到邹晓龙、崔悦、陈曦等多位老师以及公司博士职工担任评委。比赛按照英国议会制辩论规则,41名本科生分为8组,围绕“人工智能是否威胁到人类判断在国际谈判中的作用?”、“大国是否应当就小型模块化核反应堆(SMR)部署问题谈判达成一项具有约束力的国际条约,以防范核扩散风险并确保外交稳定?”、“联合国安理会是否应永久废除常任理事国否决权?”、“联合国是否仍是全球治理的核心支柱?”四个辩论主题展开辩论。四个辩论题目都紧扣事实热点,兼具现实意义与启发价值。



对于本次英语辩论比赛,参赛选手均做了充分筹备。他们紧扣自身持方展开论述,并针对对手观点进行质询与辩驳。赛程结束后,评委老师就选手表现进行总结点评,给出了细致客观的评价,表达了对学子们的欣赏与鼓励。最终,评委依据选手们的现场表现,评选出各辩题的“优胜团队”、“最佳辩手”与“最佳贡献”各类奖项。在此次比赛中,参赛学子通过实践既掌握了辩论技巧、锻炼了逻辑思维,又提升了英语表达能力与团队协作水平。




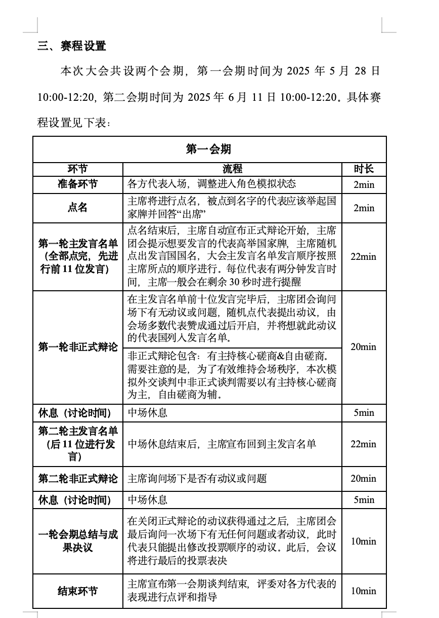
2 模拟外交谈判
本次模拟外交谈判比赛由两个会期构成,第一会期于2025年5月28日在逸夫楼509举办,邀请邹晓龙、李梦龙、安宁、陈曦四位教师担任评委。第二会期于6月11日在吕振羽楼818会议室举行,邀请邹晓龙、王文奇、崔悦、庄宇航四位教师担任评委。本次模拟外交谈判赛形式为多方谈判模拟,共设22个席位(其中双代表席位19席,单代表席位3席。双代表席位中每个代表享有一票表决权,而单代表席位中每个代表享有两票表决权)。本次比赛议题设置贴近时事,聚焦现实,紧扣全球气候变化与环境治理的关键议题。
会场:COP30
议题:气候变化、能源和可持续发展

#比赛流程
第一会期
主题:“NDC更新与提升”与“清洁能源加速转型”
① 会场准备、主席点名环节;
② 第一轮正式谈判与非正式辩论:各方代表陈述立场并进行动议与谈判;
③ 中场休息:各方代表积极交流立场,探讨初步合作意向;
④ 第二轮正式谈判与非正式辩论:各国谈判官进一步谈判磋商;
⑤ 第一会期总结与初步成果讨论;
⑥ 评委对第一会期进行点评指导;
第二会期
主题:“气候资金的落实与扩大”与“气候移民与公正转型”
① 会场准备、主席点名环节;
② 正式谈判:各方代表进行立场陈述;
③ 非正式辩论:各方代表积极动议,探讨合作意向;
④ 决议草案投票表决:总结会议成果,生成最终成果文件;
⑤ 结束环节:评委评分后公开颁奖并宣布大会闭幕;


#直击赛场
各方代表坚守己方国家或联盟立场,围绕COP30的核心议题,展开了多轮激烈而富有建设性的讨论。从国家减排雄心的提升、清洁能源转型的加速路径,到3000亿美元气候资金的分配难题、以及日益严峻的气候移民问题与公正转型需求,选手们将外交谈判的理论知识与沟通技巧付诸实践,在唇枪舌剑中捍卫国家利益,在寻求共识中展现合作智慧。



本次模拟大会成果丰硕。共收到立场文件22份。在紧张的会期内,代表们积极动议、深入磋商,起草并提交了包括“建立技术效益导向型气候资金分配框架”、“建立全球气候教育基金联合声明”、“全球碳透明度公约”、“能源依赖型经济体公正过渡”等多份重要工作文件。大会还收到了模拟新闻事件播报,现场气氛紧张热烈。



在比赛过程中,选手们展现了出色的专业素养、国际视野和应变能力。无论是主发言名单上的慷慨陈词,还是有主持核心磋商中的据理力争,抑或是自由磋商时的灵活斡旋,都将现场氛围不断推向高潮,充分彰显了公司外交学子心系全球治理、勇担时代使命的精神风貌。
比赛结束后,评委老师们对选手们的整体表现给予了高度肯定,认为本次模拟大会组织严谨、议题前沿、代表准备充分、谈判过程精彩纷呈。评委们也从专业角度对谈判策略、文件撰写、规则运用等方面提出了宝贵的改进建议。最后,大会评选出“优秀代表”、“最佳立场文件”、“优秀团队”等多个奖项。


# 同学有话说
曹孟科:在这次实践教学活动中,我深刻理解了“知行合一”的意义。从英语辩论到模拟谈判,每一个环节都让我将课堂上学到的理论知识运用到了实际情境中。特别是在模拟外交谈判中,如何运用数据支持自己的观点、如何起草一份具有操作性的文件,都是非常有挑战性的任务。经历了这次活动,我对自己的专业能力有了更多自信,也更加明白了全球视野的重要性。
牛艺萱:这次活动让我感受到语言能力和专业素养的结合是多么重要。在英语辩论赛中,我不仅锻炼了语言表达能力,还学会了从多角度分析问题。而在模拟外交谈判中,我第一次尝试起草正式的国际文件,并参与了多方立场的协调过程。这些经历让我认识到细节和沟通在外交事务中的关键作用。更让我感动的是,团队中的每一个人都全力以赴,为共同的目标而努力。我相信,这次经历会让我终身难忘。
陶乐桐:在这次实践教学活动中,我深刻理解了“知行合一”的意义。从英语辩论到模拟谈判,每一个环节都让我将课堂上学到的理论知识运用到了实际情境中。特别是在模拟外交谈判中,如何运用数据支持自己的观点、如何起草一份具有操作性的文件,都是非常有挑战性的任务。经历了这次活动,我对自己的专业能力有了更多自信,也更加明白了全球视野的重要性。
严之玉:通过参加英语辩论赛和模拟外交谈判活动,我深刻体会到了团队合作和逻辑思维的重要性。比赛中的辩题紧扣现实热点,不仅让我开阔了视野,还让我学会了如何在短时间内整理思路并用流利的英语表达观点。同时,评委老师的专业点评也让我意识到自己的不足之处,并激励我在未来的学习中做得更好。这次经历让我对公共外交的实际应用有了更全面的认识。