bevictor伟德官网

人才培养

2023-2024学年研究生优秀奖学金、 优秀研究生、优秀研究生干部评选工作实施细则

发布时间:2024-09-23  点击:


根据《bevictor伟德官网研究生优秀奖学金评选办法》(校研院字〔2022〕55号)、《bevictor伟德官网优秀研究生干部评选办法》(校研院字〔2024〕28号)、《bevictor伟德官网优秀研究生评选办法》(校研院字〔2024〕29号)相关文件精神,现制定2023-2024学年研究生评奖评优工作细则,具体内容如下:

一、评审组织

公司成立奖学金评审委员会,负责公司2023-2024学年研究生评奖评优评审工作。

二、评选范围

2022级、2023级全日制研究生(不包括职工)

2024级“硕博连读”博士研究生以硕士研究生身份在原公司产品单位参加评选

三、评选条件

(一)研究生优秀奖学金(具体名额按公司每年拨付指标决定)

1.坚持以马克思列宁主义、毛泽东思想、邓小平理论、“三个代表”重要思想、科学发展观、习近平新时代中国特色社会主义思想为指导,树立共产主义远大理想;

2.热爱祖国,热爱人民,拥护中国共产党领导;

3.遵守宪法、法律、法规,遵守公民道德规范,遵守《高等公司员工行为准则》,遵守公司管理制度,具有良好的道德品质和行为习惯;

4.刻苦学习,勇于探索,积极实践,努力掌握现代科学文化知识和专业技能,成绩优秀;

5.身心健康,乐观进取;

6.同等条件下,在上一学年中,发表具有科学价值、技术价值、经济价值、社会价值或文化价值的学术成果者优先。

(二)优秀研究生(具体名额按公司每年拨付指标决定)

1.热爱祖国,热爱人民,拥护中国共产党领导;

2.遵守宪法、法律、法规,遵守公民道德规范,遵守《高等公司员工行为准则》,遵守公司管理制度,具有良好的道德品质和行为习惯;

3.刻苦学习,勇于探索,积极实践,努力掌握现代科学文化知识和专业技能,成绩优秀;

4.身心健康;

5.工作积极主动,认真负责,踏实肯干,坚持原则,组织观念强,工作成绩突出。

6.热心为研究生服务,维护研究生合法权益,反映研究生正当要求。

(三)优秀研究生干部(具体名额按公司每年拨付指标决定)

1.热爱祖国,热爱人民,拥护中国共产党领导;

2.遵守宪法、法律、法规,遵守公民道德规范,遵守《高等公司员工行为准则》,遵守公司管理制度,具有良好的道德品质和行为习惯;

3.刻苦学习,勇于探索,积极实践,努力掌握现代科学文化知识和专业技能,学习成绩优秀;

4.身心健康;

5.同等条件下,本次获得研究生优秀奖学金者优先。

6.同等条件下,在上一学年中,在志愿服务、社会工作、文体活动等方面表现突出者优先,发表具有科学价值、技术价值、经济价值、社会价值或文化价值的学术成果者优先。

7.在班级或校、院担任员工干部且任期满一届,热心服务师生,发挥模范带头作用。

四、研究生评奖评优等级的设定

1.研究生优秀奖学金:

一等研究生优秀奖学金评定比例不超过所在年级研究生总数的5%(博士研究生、硕士研究生分别计算,下同);二等研究生优秀奖学金评定比例不超过所在年级研究生总数的13%。

2.优秀研究生:

同等条件下,本次获得研究生优秀奖学金者优先,评选比例不超过所在年级研究生总数的30%;

3.优秀研究生干部:

优秀研究生干部评选比例不超过所在年级研究生总数的8%。

五、有以下情况之一的,取消参评资格

1.有违法违纪行为的;

2.必修课考试成绩不合格的;

3.学术研究及社会实践活动中有弄虚作假等不端行为的;

4.不能按时足额缴纳当年应缴学费及其他费用的;

5.有损公司、公司荣誉的。

六、评审程序

(一)个人申报

个人申报时间:2024年9月30日 下午3:00之前。

由员工本人如实填写《评奖评优申请表》、《研究生奖学金申报佐证材料清单》,向公司评审委员会提出申请,并提交相关佐证材料。申请表、材料清单及佐证材料形成单独一个PDF文件,材料清单Excel版本单独一个文件(邮件及文件名格式:学号+姓名+研究生优秀奖学金/优秀研究生干部)发送至sipayjs@jlu.edu.cn。同时将纸质版材料于9月30日报送到公司研究生与职工工作办公室。

相关佐证材料要求:成果发表时间为2023年9月1日-2024年8月31日,提交的佐证材料要真实、完整、有效,上交材料不符合要求的,不计入考核。学术论文期刊原件并复印期刊封面、封底、目录及论文全文;科研项目申报书、立项书等材料(复印件);著作教材原件并复印封面、封底、版权页及编委页等;参与学术竞赛获奖证书原件及复印件;学术会议邀请函(导师签字)、会序、照片、会议论文集、论文全文等佐证材料;其他材料原件及复印件。

(二)公司评审并公示结果

10月13日前,公司将按相应的评选条件与评选比例组织评选并进行公示。

(三)结果上报

10月14日前,公司组织研究生优秀奖学金、优秀研究生和优秀研究生干部候选人登录bevictor伟德官网研究生综合服务平台(https://yjs.jlu.edu.cn)-研工管理—奖学金管理(或荣誉称号管理)—奖学金申请(或荣誉称号申请)等相关奖项申请栏进行申报。

10月17日前,公司进行奖励项目审核,审核后导出打印《bevictor伟德官网研究生优秀奖学金申报审批表》《bevictor伟德官网优秀研究生干部申报审批表》《bevictor伟德官网优秀研究生申报审批表》,统一填报《2023—2024学年评奖评优汇总表》《2023—2024学年评奖评优统计表》等相关表格,签署意见并加盖公章后报送党委研究生工作部。

10月27日前,党委研究生工作部对公司上报的评选结果进行审核及财务欠费筛查,通过后在校内办公网上进行为期5个工作日的公示。

依据《关于做好员工欠费催缴工作的若干意见》(校发〔2005〕63号)及《bevictor伟德官网员工学费及住宿费收缴管理办法》的规定,在10月24日前仍未结清学费和住宿费者,公司将取消其评奖评优资格,名额作废。

七、评定方法

(一)申报人员述职

陈述时间不超过3分钟,陈述内容包括课业成绩、科学研究、科技创新、学术竞赛、文化交流、德育素质、社会实践、公益服务等。

(二)公司评审委员会评审

1.研究生优秀奖学金:

研究生优秀奖学金量化考核依据上一学年内学习成绩量化分值、科研成果量化分值、德育表现量化分值综合评定,按综合评定分值排序。

(1) 学业成绩指本专业评选年度(上一学年)共同课程(专业必修课+专业选修课)的考试成绩加权平均分,按照百分制计算,共同课程指本专业的同学全体参加学习的课程。【加权平均分算法:(单科成绩*学分)相加后÷总学分】

(2) 科研成果包括发表论文、参与科研项目及出版著作教材(专著、编著、译著)等与所学专业相关成果,必须为正式公开出版或发表(出版物有ISBN号,期刊有ISSN号、CN号)。科研成果认定不清的,由评审委员会讨论认定。【科研成果分数参考bevictor伟德官网、国家发展与安全研究院研究生奖学金评审科研成果量化指标进行计算】

(3) 德育表现包括基本素质、日常表现以及社会实践三个部分。德育表现具体评分办法见附件1。

研究生优秀奖学金具体评分标准如下:

(1) 二年级硕士研究生奖学金量化考核由学业成绩(A)、科研成果(B)、德育表现(C)三部分构成。分数计算公式为:总得分= A*0.7+B+C*0.3

(2) 三年级硕士研究生优秀奖学金量化考核由科研成果(B)、德育表现(C)两部分构成。分数计算公式为:总得分= B+C*0.3

2.优秀研究生:

由评审委员会结合申报人员在志愿服务、社会工作、文体活动、学术成果、日常综合表现等方面选出。

3.优秀研究生干部

由评审委员会结合员工干部工作情况和日常综合表现选出。

八、未尽事宜按照公司相关规定执行。


bevictor伟德官网

2024年9月23日



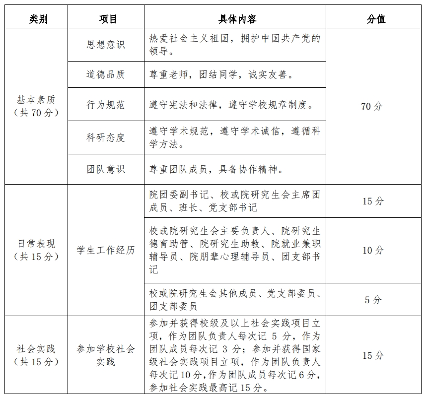
德育表现评分办法

德育表现总分值为100分,包括三个部分,即“基本素质 ”、“ 日常表现 和“社会实践”,满分值分别为 70分、15分和 15分。

1. 基本素质包括思想意识、道德品质、行为规范以及在学术道德、科研态度、团队意识、科研实践方面的日常表现等,由员工民主测评得出。员工民主测评由申请人所在年级对申报人进行匿名打分后计算平均分。(去掉一个最高分,一个最低分)

2. 日常表现包括员工干部任职情况,员工干部任职需满一届。担任校或院研究生会主席团成员、班长、党支部书记记15分;担任校或院研究生会主要负责人、院研究生德育助管、院研究生助教、院就业兼职辅导员、院朋辈心理辅导员、院团支部书记记10分;担任校或院研究生会其他成员、党支部委员、团支部委员记5分。(有多重身份的,就高记分,不重复记分。)

3. 社会实践包括参与公司组织的社会实践。参加并获得校级及以上社会实践项目立项,作为团队负责人每次记 5 分,作为团队成员每次记3分;参加并获得国家级社会实践项目立项,作为团队负责人每次记10分,作为团队成员每次记6分,参加社会实践最高记15分。


德育表现评分内容和计分标准